安邦电伴热带,电伴热带厂家
伴热首页
关于我们
产品中心
新闻动态
技术相关
联系我们
电伴热带
/ 当前栏目列表
公司动态
行业动态
技术支持
使用常识
常见故障
最新文章
热点文章
民用伴热带选型简单方
[荐]欢欢喜喜闹元宵,
[向导]安邦集团伴热带
电伴热带融雪屋顶融冰
冬季管道防冻保温使用
石灰库气体输送管道保
消防水箱电伴热带保温
[荐]导致电热带接地故
电伴热带功率选择错误
串联恒功率电伴热带电
[今日]管道电伴热保温
影响电伴热带质量的因
[告知]评定发热电缆质
消防水箱电伴热带保温
自限温电伴热带
恒功率电伴热带
CEMS采样复合管
太阳能电伴热带
电伴热配件
发热电缆
石化业电伴热带
电力业电伴热带
水管道电伴热带
MI加热电缆
当前位置:
伴热带首页
新闻动态
公司动态
>
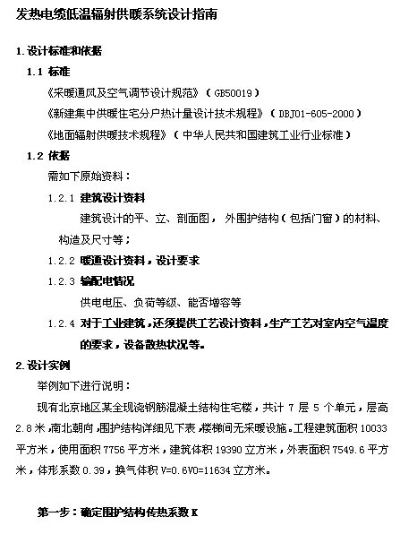
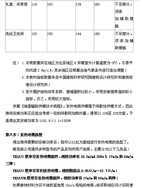
[告知]发热电缆低温辐射供暖系统设计指南
[告知]发热电缆低温辐射供暖系统设计指南
发布于:
2017-01-02 16:22
来源:
安邦电伴热带
作者:
电伴热带厂家
点击:
次
本文地址:
https://www.abdq99.com/news/gs/885.html
------分隔线----------------------------
上一篇:
[分享]安邦温控伴热带电伴热系统安装手册
下一篇:
[干货]河北省标准:电地暖系统安全与节能规范
------分隔线----------------------------
CHBL船用恒功率电伴热带
FDH-2防爆电源接线盒 电热
HWLX(RDP2-J3)并联恒功率电
不锈钢铠装电加热带 矿物
(中温)防爆防护型自限
FC-口/2两芯串联恒功率电加
DXW-JF/PF低温自限温电伴热
自限温电伴热带隧道消防
------分隔线----------------------------
[相关文章]
[告知]评定发热电缆质量的四大关
[干货]发热电缆用于路面融雪化冰
[干货]发热电缆在道路融雪化冰中
[分享]采用红外碳性电地暖采暖对
[最新]八种常用的采暖方式的优劣
[最新]发热电缆系统的安装及填充
[荐]电地暖施工的国家标准
[干货]电地暖系统安装对空气温度
[今日]评定发热电缆质量的优劣四
[热点]发热电缆地暖地面辐射供暖
------分隔线----------------------------
[随机推荐]
[推荐]中国华能集团聊城热电有限
电伴热带解决西安地区水泵冻堵困
[干货]发热电缆用于路面融雪化冰
[今日]发热电缆地暖系统如何运行
[厂家]电地暖安装—施工前的准备
石油工业选择电伴热带全国市场分
[伴热]市委常委、组织部长陈宝全
[资讯]民用建筑适用发热电缆功率
影响电伴热带质量的因素也是购买
关于伴热带价格的介绍
返回顶部